- iptables/netfilter
- netfilter
- iptables
- iptables示例
- nftables
- 参考文档
iptables/netfilter
iptables是一个配置Linux内核防火墙的命令行工具,它基于内核的netfilter机制。新版本的内核(3.13+)也提供了nftables,用于取代iptables。
netfilter
netfilter是Linux内核的包过滤框架,它提供了一系列的钩子(Hook)供其他模块控制包的流动。这些钩子包括
NF_IP_PRE_ROUTING
:刚刚通过数据链路层解包进入网络层的数据包通过此钩子,它在路由之前处理NF_IP_LOCAL_IN
:经过路由查找后,送往本机(目的地址在本地)的包会通过此钩子NF_IP_FORWARD
:不是本地产生的并且目的地不是本地的包(即转发的包)会通过此钩子NF_IP_LOCAL_OUT
:所有本地生成的发往其他机器的包会通过该钩子NF_IP_POST_ROUTING
:在包就要离开本机之前会通过该钩子,它在路由之后处理
iptables
iptables通过表和链来组织数据包的过滤规则,每条规则都包括匹配和动作两部分。默认情况下,每张表包括一些默认链,用户也可以添加自定义的链,这些链都是顺序排列的。这些表和链包括:
- raw表用于决定数据包是否被状态跟踪机制处理,内建PREROUTING和OUTPUT两个链
- filter表用于过滤,内建INPUT(目的地是本地的包)、FORWARD(不是本地产生的并且目的地不是本地)和OUTPUT(本地生成的包)等三个链
- nat用表于网络地址转换,内建PREROUTING(在包刚刚到达防火墙时改变它的目的地址)、INPUT、OUTPUT和POSTROUTING(要离开防火墙之前改变其源地址)等链
- mangle用于对报文进行修改,内建PREROUTING、INPUT、FORWARD、OUTPUT和POSTROUTING等链
- security表用于根据安全策略处理数据包,内建INPUT、FORWARD和OUTPUT链
Tables↓/Chains→ | PREROUTING | INPUT | FORWARD | OUTPUT | POSTROUTING |
---|---|---|---|---|---|
(routing decision) | ✓ | ||||
raw | ✓ | ✓ | |||
(connection tracking enabled) | ✓ | ✓ | |||
mangle | ✓ | ✓ | ✓ | ✓ | ✓ |
nat (DNAT) | ✓ | ✓ | |||
(routing decision) | ✓ | ✓ | |||
filter | ✓ | ✓ | ✓ | ||
security | ✓ | ✓ | ✓ | ||
nat (SNAT) | ✓ | ✓ |
所有链默认都是没有任何规则的,用户可以按需要添加规则。每条规则都包括匹配和动作两部分:
- 匹配可以有多条,比如匹配端口、IP、数据包类型等。匹配还可以包括模块(如conntrack、recent等),实现更复杂的过滤。
- 动作只能有一个,通过
-j
指定,如ACCEPT、DROP、RETURN、SNAT、DNAT等
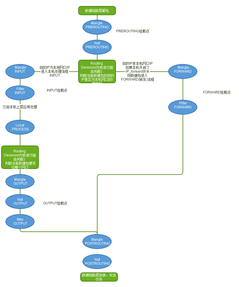
这样,网络数据包通过iptables的过程为
其规律为
- 当一个数据包进入网卡时,数据包首先进入PREROUTING链,在PREROUTING链中我们有机会修改数据包的DestIP(目的IP),然后内核的”路由模块”根据”数据包目的IP”以及”内核中的路由表”
判断是否需要转送出去(注意,这个时候数据包的DestIP有可能已经被我们修改过了) - 如果数据包就是进入本机的(即数据包的目的IP是本机的网口IP),数据包就会沿着图向下移动,到达INPUT链。数据包到达INPUT链后,任何进程都会收到它
- 本机上运行的程序也可以发送数据包,这些数据包经过OUTPUT链,然后到达POSTROTING链输出(注意,这个时候数据包的SrcIP有可能已经被我们修改过了)
- 如果数据包是要转发出去的(即目的IP地址不再当前子网中),且内核允许转发,数据包就会向右移动,经过FORWARD链,然后到达POSTROUTING链输出(选择对应子网的网口发送出去)
iptables示例
查看规则列表
iptables -nvL
允许22端口
iptables -A INPUT -p tcp --dport 22 -j ACCEPT
允许来自192.168.0.4的包
iptables -A INPUT -s 192.168.0.4 -j ACCEPT
允许现有连接或与现有连接关联的包
iptables -A INPUT -m state --state ESTABLISHED,RELATED -j ACCEPT
禁止ping包
iptables -A INPUT -p icmp --icmp-type echo-request -j DROP
禁止所有其他包
iptables -P INPUT DROP
iptables -P FORWARD DROP
MASQUERADE
iptables -t nat -I POSTROUTING -s 10.0.0.30/32 -j MASQUERADE
NAT
iptables -I FORWARD -m state --state RELATED,ESTABLISHED -j ACCEPT
iptables -I INPUT -m state --state RELATED,ESTABLISHED -j ACCEPT
iptables -t nat -I OUTPUT -d 55.55.55.55/32 -j DNAT --to-destination 10.0.0.30
iptables -t nat -I PREROUTING -d 55.55.55.55/32 -j DNAT --to-destination 10.0.0.30
iptables -t nat -I POSTROUTING -s 10.0.0.30/32 -j SNAT --to-source 55.55.55.55
端口映射
iptables -t nat -I OUTPUT -d 55.55.55.55/32 -p tcp -m tcp --dport 80 -j DNAT --to-destination 10.10.10.3:80
iptables -t nat -I POSTROUTING -m conntrack ! --ctstate DNAT -j ACCEPT
iptables -t nat -I PREROUTING -d 55.55.55.55/32 -p tcp -m tcp --dport 80 -j DNAT --to-destination 10.10.10.3:80
重置所有规则
iptables -F
iptables -t nat -F
iptables -t mangle -F
iptables -X
nftables
nftables 是从内核 3.13 版本引入的新的数据包过滤框架,旨在替代现用的 iptables 框架。nftables引入了一个新的命令行工具nft
,取代了之前的iptables、ip6iptables、ebtables等各种工具。
跟iptables相比,nftables带来了一系列的好处
- 更易用易理解的语法
- 表和链是完全可配置的
- 匹配和目标之间不再有区别
- 在一个规则中可以定义多个动作
- 每个链和规则都没有内建的计数器
- 更好的动态规则集更新支持
- 简化IPv4/IPv6双栈管理
- 支持set/map等
- 支持级连(需要内核4.1+)
跟iptables类似,nftables也是使用表和链来管理规则。其中,表包括ip、arp、ip6、bridge、inet和netdev等6个类型。下面是一些简单的例子。
# 新建一个ip类型的表
nft add table ip foo
# 列出所有表
nft list tables
# 删除表
nft delete table ip foo
# 添加链
nft add table ip filter
nft add chain ip filter input { type filter hook input priority 0 \; }
nft add chain ip filter output { type filter hook output priority 0 \; }
# 添加规则
nft add rule filter output ip daddr 8.8.8.8 counter
nft add rule filter output tcp dport ssh counter
nft insert rule filter output ip daddr 192.168.1.1 counter
# 列出规则
nft list table filter
# 删除规则
nft list table filter -a # 查询handle是多少
nft delete rule filter output handle 5
# 删除链中所有规则
nft delete rule filter output
# 删除表中所有规则
nft flush table filter
参考文档
- A Deep Dive into Iptables and Netfilter Architecture
- http://www.netfilter.org/
- iptables wiki
- nftables wiki
- Linux数据包路由原理、Iptables/netfilter入门学习